- Сообщения
- 3,284
- Реакции
- 11,641
Режим силовых тренировок, гормоны и рост мышц
Автор - Наталья Резник.
Самым эффективным способом увеличения размеров скелетных мышц принято считать объемные силовые тренировки средней или высокой интенсивности, при которых каждое упражнение повторяют 8—12 раз, а паузы между сетами короткие, 1—2 минуты. Обосновывая данный метод, специалисты указывают, что после тренировки, проведенной в таком режиме, максимально возрастает концентрация анаболических гормонов в циркулирующей крови. Анаболические гормоны запускают каскад внутриклеточных биохимических реакций, усиливающих мышечный рост.
Однако справедливость этой концепции в последние годы вызывает сомнения. Чтобы повлиять на рост скелетной мускулатуры, гормоны должны взаимодействовать с соответствующими рецепторами мышечных волокон. Между тем, по некоторым данным, при тренировках с такой нагрузкой и интенсивностью количество рецепторов к анаболическим гормонам снижается. Кроме того, вызванное упражнениями увеличение концентрации циркулирующих анаболических гормонов — тестостерона и инсулиноподобного фактора роста-1 (ИФР-1) — при разных режимах тренировок примерно одинаково. Есть и данные, согласно которым гипертрофии скелетных мышц можно достичь без существенного увеличения уровня тестостерона, гормона роста, кортизола или ИФР-1. Наблюдения за людьми, которые занимаются силовой тренировкой, не позволяют заключить, что объемные тренировки средней интенсивности с маленькими интервалами для отдыха эффективнее, чем короткие интенсивные занятия с длинными паузами.
Данных о том, как тренировки влияют на уровень анаболических гормонов, а гормоны — на рост мышц, немного, и они противоречивы. Эти противоречия могут быть вызваны тем, что разные исследователи используют разные способы анализа данных. К изучению проблемы подключились американские специалисты под руководством ассистент-профессора университета Кеннесоу Джеральда Мэнджина. Они показали, что вне зависимости от режима тренировок рост мускулатуры происходит, в основном, под действием тестостерона, а также зависит от исходного объема мышц [1].
Кто и как тренировался
В исследовании приняли участие мужчины, которые не менее двух лет занимались силовыми тренировками. Для начала все они прошли двухнедельную предварительную подготовку, состоящую из шести тренировок: понедельник, вторник, четверг и пятница первой недели, понедельник и вторник второй недели. Во время тренировок участники выполняли упражнения для верхней и нижней части тела, всего их было шесть, каждое упражнение состояло из четырех сетов по 6—8 повторов с нагрузкой 80—85% максимального повторения с перерывами 1—2 минуты. Цель подготовки состояла в том, чтобы ознакомить всех участников с упражнениями, которые им предстоит выполнять, проконтролировать технику выполнения и убедиться, что все находятся на примерно одинаковом уровне.
Затем участников случайным образом разделили на две группы по 13 человек. Они тренировались в течение восьми недель, за это время должны были провести не менее 28 тренировок, по 4 в неделю. Каждая тренировочная сессия состояла из шести упражнений, выполняемых под наблюдением сертифицированных специалистов. Изменение питания контролировали каждые три дня (участники вели дневники). Сразу после тренировки каждый участник получал порцию шоколадного молока (примерно 235 мл, 170 калорий, 2.5 г жира, 29 г углеводов, 9 г белков) или Lactaid® (150 калорий, 2.5 г жира, 24 г углеводов, 8 г белков).
Одна группа, обозначенная VOL (от слова volume (объем)), выполняла каждое упражнение четырежды по 10—12 повторов, ~70% максимального повторения, с 1 минутой отдыха между сетами. Участники второй группы, INT, тренировались с высокой интенсивностью: 4 сета по 3— 5 повторов, ~90% максимального повторения, 3 минуты отдыха между сетами.
Группы получились довольно равномерные: средний возраст около 24 лет, вес 89 —91 кг, только рост заметно различался: в VOL 169.5 ± 30.1 см, в INT — 180.1 ± 5.8 см.
Что и как измеряли
По окончании подготовительного периода и после 8 недель тренировок у испытуемых определяли толщину и площадь поперечного сечения широкой мышцы vastus lateralis и прямой мышцы бедра rectus femoris. Все измерения мускулатуры проводили неизвазивным методом ультрасонографии.
В первый день 1-й и 8-й недели тренировок у испытуемых брали пробы крови из поверхностных вен предплечья. Делали это четырежды. В первый раз — до тренировки, спустя 3 часа после еды, потом испытуемые получали порцию шоколадного молока или Lactaid ® и шли тренироваться. Следующую пробу брали сразу после тренировки, после чего участники снова выпивали свое шоколадное молоко. Третью и четвертую пробы брали через 30 и 60 минут после тренировки. Это время испытуемые проводили, лежа на спине. Во всех образцах крови определяли содержание анаболических гормонов: тестостерона, кортизола, ИФР-1, инсулина и гормона роста.
Более подробно все методики изложены в работе [2].
Полученные данные ученые проанализировали с помощью метода частичных наименьших квадратов, который, в отличие от традиционных статистических измерений, позволяет установить взаимосвязи между несколькими изменяющимися во времени факторами. В данном случае исследователи рассчитали соотношения между исходным и конечным размером мышц и уровнем анаболических гормонов, которые выделяются в процессе тренировки.
Что показал анализ
Средняя тренировочная нагрузка в группе VOL оказалась на 28,4% выше, чем в INT, но разницы между группами в относительном потреблении калорий и белков или в увеличении размера широкой мышцы или прямой мышцы бедра исследователи не обнаружили. Зато они заметили существенные различия в эндокринном ответе. На первой неделе уровень гормона роста и кортизола после тренировок в группе VOL был выше на 42,4 и 29.22%, соответственно, для других гормонов разницы не обнаружили. На 8-й неделе тренировок разница сохранилась только для кортизола, его уровень в группе VOL был выше на 21,6%.
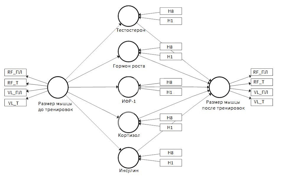
Толщина и площадь поперечного сечения мышц после серии силовых тренировок зависели от того, какими были эти показатели до начала 8-недельных занятий, а также от общего эндокринного ответа и от уровня тестостерона в циркулирующей крови. Гормон роста, кортизол, ИФР-1 и инсулин по отдельности не повлияли на размер мышц, хотя после силовых тренировок они активно синтезировались. Эти закономерности справедливы для обеих групп.
Механизм специфического действия тестостерона не вполне ясен. Исследователи ссылаются на литературные данные, согласно которым эффект тестостерона в данном случае может не зависеть от наличия специфических рецепторов к нему. Тестостерон способствует увеличению концентрации кальция в мышечном волокне, что временно увеличивает максимальную силу мышц. В результате мышцы способны выдержать больший объем нагрузок, тренироваться с большей интенсивностью и эффективно увеличивать размер. В любом случае тестостерон, независимо от механизма действия, действительно способствует гипертрофии мышц.
Роль остальных гормонов, вместе взятых меньше, чем у тестостерона, их синтез позволяет объяснить лишь 42,6% увеличения мышечного объема. Действие отдельных гормонов на гипертрофию мышц не ощутимо. Гормон роста может влиять на выделение ИФР-1, но концентрация циркулирующего ИФР-1 не связана с гипертрофией мышц. Возможно, этот гормон влияет на мышечный рост после того, как попадет в клетки, такие сведения в литературе есть, но исследователи этот эффект не проверяли. Известно также, что временные колебания концентрации кортизола не влияют на синтез мышечных белков. Инсулин регулирует те же пути белкового синтеза, что и тестостерон и ИФР-1, но его влияние сразу после тренировки зависит от потребления пищи. По мнению исследователей, существование идеального для роста мышц пост-тренировочного гормонального фона исключить нельзя, однако созданная ими модель позволяет выделить только влияние тестостерона. Такой результат может быть связан с тем, что кровь для анализа отбирали только в первую и восьмую недели. Возможно, это обстоятельство повлияло на чувствительность модели, и анализ большего количества проб позволит выявить роль каждого из гормонов.
Однако тестостерон, безусловно, влияет на мышечный рост вне зависимости от объема нагрузок и интенсивности тренировки.
Рис. Модель взаимосвязи между изменением размера мышц и гормональным ответом на силовую тренировку.
ИФР-1 — инсулиноподобный фактор роста; RF_ПЛ — площадь прямой мышцы бедра rectus femoris; RF_Т — толщина прямой мышцы бедра; VL_ПЛ — площадь широкой мышцы vastus lateralis; VL_Т — толщина широкой мышцы; Н1 — первая неделя, Н8 — восьмая неделя.
Источники:
1.
G. T. Mangine et al., «Exercise-induced hormone elevations are related to muscle growth», Journal of Strength and Conditioning Research , 2017, 31(1), 45 — 53, doi: 10.1519/JSC.0000000000001491
2.
G.T. Mangine et al., «The effect of training volume and intensity on improvements in muscular strength and size in resistance-trained men», Physiological Reports, 2015, 3 (8), e12472, doi:10.14814/phy2.12472
Автор - Наталья Резник.
Самым эффективным способом увеличения размеров скелетных мышц принято считать объемные силовые тренировки средней или высокой интенсивности, при которых каждое упражнение повторяют 8—12 раз, а паузы между сетами короткие, 1—2 минуты. Обосновывая данный метод, специалисты указывают, что после тренировки, проведенной в таком режиме, максимально возрастает концентрация анаболических гормонов в циркулирующей крови. Анаболические гормоны запускают каскад внутриклеточных биохимических реакций, усиливающих мышечный рост.
Однако справедливость этой концепции в последние годы вызывает сомнения. Чтобы повлиять на рост скелетной мускулатуры, гормоны должны взаимодействовать с соответствующими рецепторами мышечных волокон. Между тем, по некоторым данным, при тренировках с такой нагрузкой и интенсивностью количество рецепторов к анаболическим гормонам снижается. Кроме того, вызванное упражнениями увеличение концентрации циркулирующих анаболических гормонов — тестостерона и инсулиноподобного фактора роста-1 (ИФР-1) — при разных режимах тренировок примерно одинаково. Есть и данные, согласно которым гипертрофии скелетных мышц можно достичь без существенного увеличения уровня тестостерона, гормона роста, кортизола или ИФР-1. Наблюдения за людьми, которые занимаются силовой тренировкой, не позволяют заключить, что объемные тренировки средней интенсивности с маленькими интервалами для отдыха эффективнее, чем короткие интенсивные занятия с длинными паузами.
Данных о том, как тренировки влияют на уровень анаболических гормонов, а гормоны — на рост мышц, немного, и они противоречивы. Эти противоречия могут быть вызваны тем, что разные исследователи используют разные способы анализа данных. К изучению проблемы подключились американские специалисты под руководством ассистент-профессора университета Кеннесоу Джеральда Мэнджина. Они показали, что вне зависимости от режима тренировок рост мускулатуры происходит, в основном, под действием тестостерона, а также зависит от исходного объема мышц [1].
Кто и как тренировался
В исследовании приняли участие мужчины, которые не менее двух лет занимались силовыми тренировками. Для начала все они прошли двухнедельную предварительную подготовку, состоящую из шести тренировок: понедельник, вторник, четверг и пятница первой недели, понедельник и вторник второй недели. Во время тренировок участники выполняли упражнения для верхней и нижней части тела, всего их было шесть, каждое упражнение состояло из четырех сетов по 6—8 повторов с нагрузкой 80—85% максимального повторения с перерывами 1—2 минуты. Цель подготовки состояла в том, чтобы ознакомить всех участников с упражнениями, которые им предстоит выполнять, проконтролировать технику выполнения и убедиться, что все находятся на примерно одинаковом уровне.
Затем участников случайным образом разделили на две группы по 13 человек. Они тренировались в течение восьми недель, за это время должны были провести не менее 28 тренировок, по 4 в неделю. Каждая тренировочная сессия состояла из шести упражнений, выполняемых под наблюдением сертифицированных специалистов. Изменение питания контролировали каждые три дня (участники вели дневники). Сразу после тренировки каждый участник получал порцию шоколадного молока (примерно 235 мл, 170 калорий, 2.5 г жира, 29 г углеводов, 9 г белков) или Lactaid® (150 калорий, 2.5 г жира, 24 г углеводов, 8 г белков).
Одна группа, обозначенная VOL (от слова volume (объем)), выполняла каждое упражнение четырежды по 10—12 повторов, ~70% максимального повторения, с 1 минутой отдыха между сетами. Участники второй группы, INT, тренировались с высокой интенсивностью: 4 сета по 3— 5 повторов, ~90% максимального повторения, 3 минуты отдыха между сетами.
Группы получились довольно равномерные: средний возраст около 24 лет, вес 89 —91 кг, только рост заметно различался: в VOL 169.5 ± 30.1 см, в INT — 180.1 ± 5.8 см.
Что и как измеряли
По окончании подготовительного периода и после 8 недель тренировок у испытуемых определяли толщину и площадь поперечного сечения широкой мышцы vastus lateralis и прямой мышцы бедра rectus femoris. Все измерения мускулатуры проводили неизвазивным методом ультрасонографии.
В первый день 1-й и 8-й недели тренировок у испытуемых брали пробы крови из поверхностных вен предплечья. Делали это четырежды. В первый раз — до тренировки, спустя 3 часа после еды, потом испытуемые получали порцию шоколадного молока или Lactaid ® и шли тренироваться. Следующую пробу брали сразу после тренировки, после чего участники снова выпивали свое шоколадное молоко. Третью и четвертую пробы брали через 30 и 60 минут после тренировки. Это время испытуемые проводили, лежа на спине. Во всех образцах крови определяли содержание анаболических гормонов: тестостерона, кортизола, ИФР-1, инсулина и гормона роста.
Более подробно все методики изложены в работе [2].
Полученные данные ученые проанализировали с помощью метода частичных наименьших квадратов, который, в отличие от традиционных статистических измерений, позволяет установить взаимосвязи между несколькими изменяющимися во времени факторами. В данном случае исследователи рассчитали соотношения между исходным и конечным размером мышц и уровнем анаболических гормонов, которые выделяются в процессе тренировки.
Что показал анализ
Средняя тренировочная нагрузка в группе VOL оказалась на 28,4% выше, чем в INT, но разницы между группами в относительном потреблении калорий и белков или в увеличении размера широкой мышцы или прямой мышцы бедра исследователи не обнаружили. Зато они заметили существенные различия в эндокринном ответе. На первой неделе уровень гормона роста и кортизола после тренировок в группе VOL был выше на 42,4 и 29.22%, соответственно, для других гормонов разницы не обнаружили. На 8-й неделе тренировок разница сохранилась только для кортизола, его уровень в группе VOL был выше на 21,6%.
Толщина и площадь поперечного сечения мышц после серии силовых тренировок зависели от того, какими были эти показатели до начала 8-недельных занятий, а также от общего эндокринного ответа и от уровня тестостерона в циркулирующей крови. Гормон роста, кортизол, ИФР-1 и инсулин по отдельности не повлияли на размер мышц, хотя после силовых тренировок они активно синтезировались. Эти закономерности справедливы для обеих групп.
Механизм специфического действия тестостерона не вполне ясен. Исследователи ссылаются на литературные данные, согласно которым эффект тестостерона в данном случае может не зависеть от наличия специфических рецепторов к нему. Тестостерон способствует увеличению концентрации кальция в мышечном волокне, что временно увеличивает максимальную силу мышц. В результате мышцы способны выдержать больший объем нагрузок, тренироваться с большей интенсивностью и эффективно увеличивать размер. В любом случае тестостерон, независимо от механизма действия, действительно способствует гипертрофии мышц.
Роль остальных гормонов, вместе взятых меньше, чем у тестостерона, их синтез позволяет объяснить лишь 42,6% увеличения мышечного объема. Действие отдельных гормонов на гипертрофию мышц не ощутимо. Гормон роста может влиять на выделение ИФР-1, но концентрация циркулирующего ИФР-1 не связана с гипертрофией мышц. Возможно, этот гормон влияет на мышечный рост после того, как попадет в клетки, такие сведения в литературе есть, но исследователи этот эффект не проверяли. Известно также, что временные колебания концентрации кортизола не влияют на синтез мышечных белков. Инсулин регулирует те же пути белкового синтеза, что и тестостерон и ИФР-1, но его влияние сразу после тренировки зависит от потребления пищи. По мнению исследователей, существование идеального для роста мышц пост-тренировочного гормонального фона исключить нельзя, однако созданная ими модель позволяет выделить только влияние тестостерона. Такой результат может быть связан с тем, что кровь для анализа отбирали только в первую и восьмую недели. Возможно, это обстоятельство повлияло на чувствительность модели, и анализ большего количества проб позволит выявить роль каждого из гормонов.
Однако тестостерон, безусловно, влияет на мышечный рост вне зависимости от объема нагрузок и интенсивности тренировки.
Рис. Модель взаимосвязи между изменением размера мышц и гормональным ответом на силовую тренировку.
ИФР-1 — инсулиноподобный фактор роста; RF_ПЛ — площадь прямой мышцы бедра rectus femoris; RF_Т — толщина прямой мышцы бедра; VL_ПЛ — площадь широкой мышцы vastus lateralis; VL_Т — толщина широкой мышцы; Н1 — первая неделя, Н8 — восьмая неделя.
Источники:
1.
G. T. Mangine et al., «Exercise-induced hormone elevations are related to muscle growth», Journal of Strength and Conditioning Research , 2017, 31(1), 45 — 53, doi: 10.1519/JSC.0000000000001491
2.
G.T. Mangine et al., «The effect of training volume and intensity on improvements in muscular strength and size in resistance-trained men», Physiological Reports, 2015, 3 (8), e12472, doi:10.14814/phy2.12472